学校首页
首页
学院概况
学院简介
组织结构
人才培养
本科生教育
研究生教育
精品课展示
学科建设
学科概况
学科设置
学科方向
分学位委员会
科学研究
科研简介
研究成果
学术动态
师资队伍
师资简介
教授风采
在职人员
学生工作
工作动态
组织机构
学工成果
学生管理规定
党建工作
工作概况
组织机构
学习活动
党团知识
党员论坛
招生工作
本科生招生
研究生招生
联系我们
人才培养
本科生教育
研究生教育
精品课展示
当前位置:
首页
-
人才培养
本科生教育
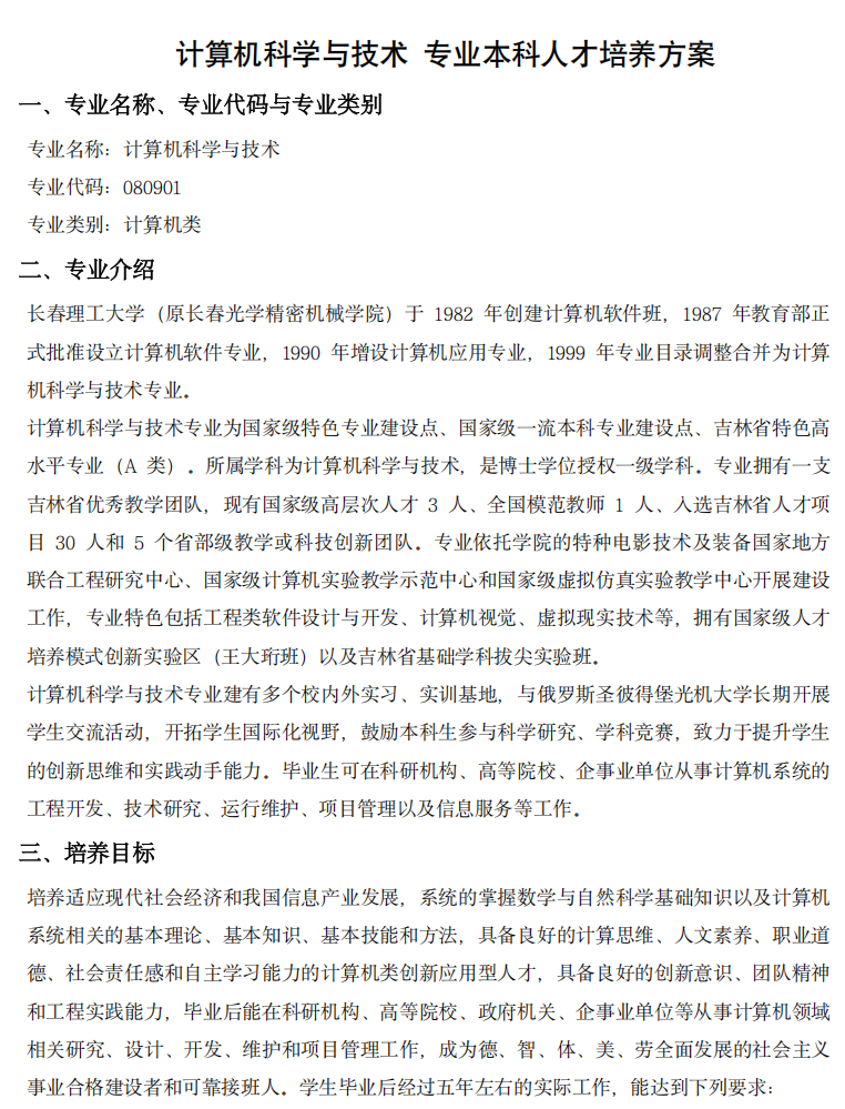
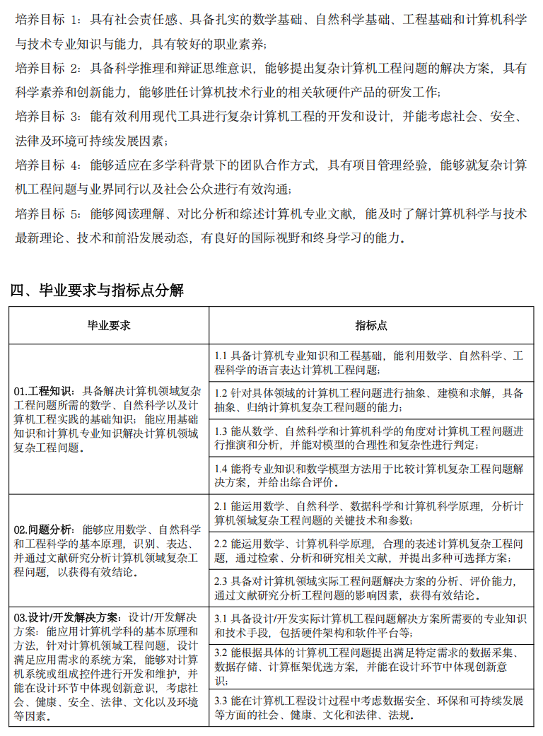
2022版计算机科学与技术专业本科人才培养方案
上一篇:
计算机科学技术学院各专业培养方案
下一篇:
2018版计算机科学与技术专业本科人才培养方案
Open Menu
首页
学院概况
返回上一级
学院简介
组织结构
学院风采纪录片
地理位置
人才培养
返回上一级
工作概况
本科教育
研究生教育
精品课展示
网络课程
学科建设
返回上一级
学科概况
学科设置
学科方向
学位委员会
科学研究
返回上一级
科研简介
研究成果
学术动态
论文统计
师资队伍
返回上一级
师资简介
教授风采
在职人员
学生工作
返回上一级
学工动态
组织机构
团委学生会
学生管理规定
下载专区
党建工作
返回上一级
工作概况
组织机构
党建园地
党团知识
党员论坛
招生工作
返回上一级
招生
就业
国际交流
资料下载
联系我们